NRF51822 BLE battery voltage logger
BLE Battery Voltage Logger
NRF51822 Bluetooth Low Energy module is simple solution to log 12V battery voltage and display voltage values in 0.96 inch color tft display. Information can be transferred with BLE interface to Android smartphone.
BLE module:
![]() |
| NRF51822 module |
![]() |
| Color IPS 80x160 ST7735 |
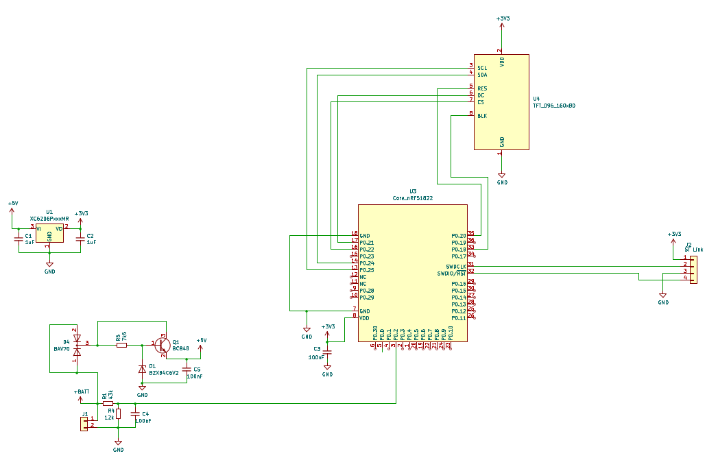
With KiCad I edited schematic diagram and printed circuit board for this battery voltage logger:
KiCad printed circuit board design supports 3D model show, if exists component/module 3D model in KiCad 3D library (.wrl/.step). I designed also printed circuit board, but did not order prototypes. 3D images of design:
NRF51822 software was developed using Arduino IDE with NRF51 library package by Sandeep Mistry: https://github.com/sandeepmistry/arduino-nRF5
First thing is to program S130 softdevice (BLE firmware to NRF51822). I used ST Link V2 for programming NRF51.
In addition I had to edit low power and real time clock features replacing 0.7.0 directory version of library to my own 0.7.1 directory (can be found from github:
Arduino project files also included in github.
Prototype I implemented with wrap wire and soldering components to board and covers printed with 3D printer.
Battery logger features:
- Color display voltage current, maximum, minimum
- BLE wireless connection to Android application:
- logging voltage 100ms and 1s intervals (2x 1000 samples rolling logging data memory)
- display current, max , min voltage
Android application was developed with Android Studio and apk can be downloaded from github https://github.com/joukohak/nrf51_batlog
Android application example views:









Comments
Post a Comment