Bluetooth Low Energy 12V Car Battery Voltage Logger
Car 12V Battery Voltage Logger
If you are unsure about your car battery and charger capacity, you can use this diy battery logger in 12V plugin connector to measure it.
For this logger I used STM8S103 module and HM-10 Bluetooth Low Energy module and Android Smartphone as displaying device.
STM8S103 bluepill module:
HM-10 BLE module
Android application screenshot:
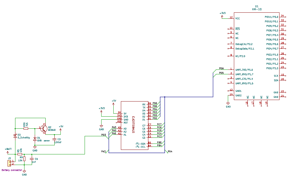
Hardware schematic diagram drawn with KiCad:
STM8S103 Firmware was developed with ST Visual Studio with COSMIC C compiler in Windows PC. ST Link V2 as programming /debugging interface.
Kicad 3D images of project hardware:
Project files for KiCad , ST Visual Studio and Android apk to download:










Comments
Post a Comment